Architecture Diagrams
Show:
exported
public
everything
Home
Tutorials
Welcome to Shaka Player
Basic Usage
Debugging
Configuration
Network and Buffering Configuration
DRM Configuration
License Server Authentication
License Wrapping
Preloading
UI Library
Configuring the UI
Configuring text displayer
Screen resolution detection
Error Handling
Creating accessible buttons
Monetization with Ads
Plugins and Customizing the Build
Manifest Parser Plugins
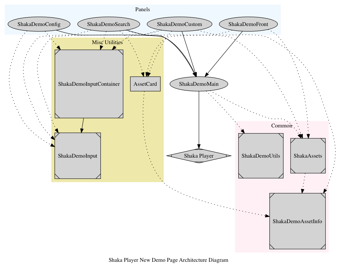
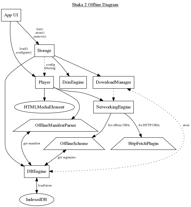
Architecture Diagrams
Service Worker Caching
Offline Storage and Playback
Widevine Service Certificates
FairPlay support
Application-Level Redirects
Blob URL
Selenium Grid Config
Frequently Asked Questions
Upgrade Guide
ManifestParser Upgrade Guide
LCEVC Quick Start
Accessibility
Classes
goog.asserts
shaka
shaka.abr.Ewma
shaka.abr.EwmaBandwidthEstimator
shaka.abr.SimpleAbrManager
shaka.ads.AbstractAd
shaka.ads.AdManager
shaka.ads.AdsStats
shaka.ads.ClientSideAd
shaka.ads.ClientSideAdManager
shaka.ads.InterstitialAd
shaka.ads.InterstitialAdManager
shaka.ads.InterstitialPreloadTask
shaka.ads.InterstitialStaticAd
shaka.ads.MediaTailorAd
shaka.ads.MediaTailorAdManager
shaka.ads.ServerSideAd
shaka.ads.ServerSideAdManager
shaka.ads.SvtaAd
shaka.ads.SvtaAdManager
shaka.ads.Utils
shaka.cast.CastProxy
shaka.cast.CastReceiver
shaka.cast.CastSender
shaka.cast.CastUtils
shaka.cea.Cea608DataChannel
shaka.cea.Cea608Memory
shaka.cea.Cea708Service
shaka.cea.Cea708Window
shaka.cea.CeaDecoder
shaka.cea.CeaUtils~shaka.cea.CeaUtils.StyledChar
shaka.cea.DtvccPacketBuilder
shaka.cea.DummyCaptionDecoder
shaka.cea.DummyCeaParser
shaka.cea.Mp4CeaParser
shaka.cea.SeiProcessor
shaka.cea.TsCeaParser
shaka.cea~shaka.cea.DtvccPacket
shaka.dash.ContentProtection
shaka.dash.DashJsonParser
shaka.dash.DashParser
shaka.dash.EbmlParser
shaka.dash.JsonUtils
shaka.dash.MpdUtils
shaka.dash.SegmentBase
shaka.dash.SegmentList
shaka.dash.SegmentTemplate
shaka.dash.TimelineSegmentIndex
shaka.Deprecate
shaka.deprecate.Enforcer
shaka.deprecate.Version
shaka.device.AbstractDevice
shaka.device.AppleBrowser
shaka.device.Chromecast
shaka.device.DefaultBrowser
shaka.device.Hisense
shaka.device.PlayStation
shaka.device.TitanOS
shaka.device.TiVoOS
shaka.device.Tizen
shaka.device.Vizio
shaka.device.WebKitSTB
shaka.device.WebOS
shaka.device.Xbox
shaka.drm.DrmEngine
shaka.drm.FairPlay
shaka.drm.PlayReady
shaka.extern
shaka.hls.Attribute
shaka.hls.HlsParser
shaka.hls.ManifestTextParser
shaka.hls.Playlist
shaka.hls.Segment
shaka.hls.Tag
shaka.lcevc.Dec
shaka.log
shaka.media.AdaptationSet
shaka.media.BufferingObserver
shaka.media.Capabilities
shaka.media.ClosedCaptionParser
shaka.media.ContentWorkarounds
shaka.media.GapJumpingController
shaka.media.InitSegmentReference
shaka.media.ManifestFilterer
shaka.media.ManifestParser
shaka.media.MediaSourceEngine
shaka.media.MediaSourcePlayhead
shaka.media.MetaSegmentIndex
shaka.media.PlayheadObserverManager
shaka.media.PlayRateController
shaka.media.PreferenceBasedCriteria
shaka.media.PreloadManager
shaka.media.PresentationTimeline
shaka.media.QualityObserver
shaka.media.RegionObserver
shaka.media.RegionTimeline
shaka.media.SegmentIndex
shaka.media.SegmentIterator
shaka.media.SegmentPrefetch
shaka.media.SegmentPrefetchOperation
shaka.media.SegmentReference
shaka.media.SegmentUtils
shaka.media.SrcEqualsPlayhead
shaka.media.StallDetector
shaka.media.StallDetector.MediaElementImplementation
shaka.media.StreamingEngine
shaka.media.TimeRangesUtils
shaka.media.VideoWrapper
shaka.media.VideoWrapper.PlayheadMover
shaka.msf.BufferControlWriter
shaka.msf.MSFParser
shaka.msf.MSFPresentationTimeline
shaka.msf.MSFTransport
shaka.msf.Reader
shaka.msf.TrackAliasRegistry
shaka.msf.TracksManager
shaka.msf.Writer
shaka.msf~shaka.msf.ControlStream
shaka.msf~shaka.msf.ControlStreamDecoder
shaka.msf~shaka.msf.ControlStreamEncoder
shaka.msf~shaka.msf.MSFConnection
shaka.msf~shaka.msf.Receiver
shaka.msf~shaka.msf.Sender
shaka.net.Backoff
shaka.net.DataUriPlugin
shaka.net.HttpFetchPlugin
shaka.net.HttpPluginUtils
shaka.net.HttpXHRPlugin
shaka.net.NetworkingEngine
shaka.net.NetworkingEngine.NumBytesRemainingClass
shaka.net.NetworkingEngine.PendingRequest
shaka.net.NetworkingUtils
shaka.offline.DownloadInfo
shaka.offline.DownloadManager
shaka.offline.DownloadProgressEstimator
shaka.offline.indexeddb.BaseStorageCell
shaka.offline.indexeddb.DBConnection
shaka.offline.indexeddb.DBOperation
shaka.offline.indexeddb.EmeSessionStorageCell
shaka.offline.indexeddb.StorageMechanism
shaka.offline.indexeddb.V1StorageCell
shaka.offline.indexeddb.V2StorageCell
shaka.offline.indexeddb.V5StorageCell
shaka.offline.ManifestConverter
shaka.offline.OfflineManifestParser
shaka.offline.OfflineScheme
shaka.offline.OfflineUri
shaka.offline.SessionDeleter
shaka.offline.Storage
shaka.offline.StorageMuxer
shaka.offline.StoredContentUtils
shaka.offline.StreamBandwidthEstimator
shaka.Player
shaka.polyfill
shaka.polyfill.Aria
shaka.polyfill.EmeEncryptionScheme
shaka.polyfill.EmeEncryptionSchemePolyfillMediaKeySystemAccess
shaka.polyfill.Fullscreen
shaka.polyfill.Map
shaka.polyfill.MCapEncryptionScheme
shaka.polyfill.MediaCapabilities
shaka.polyfill.MediaSource
shaka.polyfill.Orientation
shaka.polyfill.PatchedMediaKeysApple
shaka.polyfill.PatchedMediaKeysApple.MediaKeys
shaka.polyfill.PatchedMediaKeysApple.MediaKeySession
shaka.polyfill.PatchedMediaKeysApple.MediaKeyStatusMap
shaka.polyfill.PatchedMediaKeysApple.MediaKeySystemAccess
shaka.polyfill.PatchedMediaKeysCert
shaka.polyfill.PatchedMediaKeysWebkit
shaka.polyfill.PatchedMediaKeysWebkit.MediaKeys
shaka.polyfill.PatchedMediaKeysWebkit.MediaKeySession
shaka.polyfill.PatchedMediaKeysWebkit.MediaKeyStatusMap
shaka.polyfill.PatchedMediaKeysWebkit.MediaKeySystemAccess
shaka.polyfill.PiPWebkit
shaka.polyfill.RandomUUID
shaka.polyfill.Symbol
shaka.polyfill.TypedArray
shaka.polyfill.VideoPlaybackQuality
shaka.polyfill.VideoPlayPromise
shaka.polyfill.VTTCue
shaka.queue.QueueManager
shaka.text.Cue
shaka.text.CueRegion
shaka.text.Mp4TtmlParser
shaka.text.Mp4VttParser
shaka.text.NativeTextDisplayer
shaka.text.SpeechRecognitionController
shaka.text.SpeechRenderer
shaka.text.SpeechToText
shaka.text.SpeechTranslatorController
shaka.text.SrtTextParser
shaka.text.StubTextDisplayer
shaka.text.TextEngine
shaka.text.TtmlTextParser
shaka.text.TtmlTextParser.RateInfo_
shaka.text.UITextDisplayer
shaka.text.VttTextParser
shaka.text.WebVttGenerator
shaka.transmuxer.AacTransmuxer
shaka.transmuxer.Ac3
shaka.transmuxer.Ac3Transmuxer
shaka.transmuxer.ADTS
shaka.transmuxer.Ec3
shaka.transmuxer.Ec3Transmuxer
shaka.transmuxer.H264
shaka.transmuxer.H265
shaka.transmuxer.Mp3Transmuxer
shaka.transmuxer.MpegAudio
shaka.transmuxer.MpegTsTransmuxer
shaka.transmuxer.Opus
shaka.transmuxer.TransmuxerEngine
shaka.transmuxer.TransmuxerUtils
shaka.transmuxer.TsTransmuxer
shaka.ui.AdInfo
shaka.ui.AdStatisticsButton
shaka.ui.AdStatisticsButton.Factory
shaka.ui.AudioLanguageSelection
shaka.ui.AudioLanguageSelection.Factory
shaka.ui.CastButton
shaka.ui.CastButton.Factory
shaka.ui.ChapterSelection
shaka.ui.ChapterSelection.Factory
shaka.ui.ContentTitle
shaka.ui.ContentTitle.Factory
shaka.ui.ContextMenu
shaka.ui.Controls
shaka.ui.CopyVideoFrameButton
shaka.ui.CopyVideoFrameButton.Factory
shaka.ui.Element
shaka.ui.FastForwardButton
shaka.ui.FastForwardButton.Factory
shaka.ui.FullscreenButton
shaka.ui.FullscreenButton.Factory
shaka.ui.HiddenFastForwardButton
shaka.ui.HiddenRewindButton
shaka.ui.HiddenSeekButton
shaka.ui.Icon
shaka.ui.IconRegistry
shaka.ui.Localization
shaka.ui.LoopButton
shaka.ui.LoopButton.Factory
shaka.ui.Matrix4x4
shaka.ui.MatrixQuaternion
shaka.ui.MediaSession
shaka.ui.MuteButton
shaka.ui.MuteButton.Factory
shaka.ui.OverflowMenu
shaka.ui.OverflowMenu.Factory
shaka.ui.Overlay
shaka.ui.PipButton
shaka.ui.PipButton.Factory
shaka.ui.PlaybackRateSelection
shaka.ui.PlaybackRateSelection.Factory
shaka.ui.PlayButton
shaka.ui.PlayButton.Factory
shaka.ui.PresentationTimeTracker
shaka.ui.PresentationTimeTracker.Factory
shaka.ui.RangeElement
shaka.ui.RecenterVRButton
shaka.ui.RecenterVRButton.Factory
shaka.ui.RemoteButton
shaka.ui.RemoteButton.Factory
shaka.ui.ResolutionSelection
shaka.ui.ResolutionSelection.Factory
shaka.ui.RewindButton
shaka.ui.RewindButton.Factory
shaka.ui.SaveVideoFrameButton
shaka.ui.SaveVideoFrameButton.Factory
shaka.ui.SeekBar
shaka.ui.SeekBar.Factory
shaka.ui.SettingsMenu
shaka.ui.SkipAdButton
shaka.ui.SkipNextButton
shaka.ui.SkipNextButton.Factory
shaka.ui.SkipPreviousButton
shaka.ui.SkipPreviousButton.Factory
shaka.ui.Spacer
shaka.ui.Spacer.Factory
shaka.ui.StatisticsButton
shaka.ui.StatisticsButton.Factory
shaka.ui.TextPosition
shaka.ui.TextPosition.Factory
shaka.ui.TextSelection
shaka.ui.TextSelection.Factory
shaka.ui.TextSize
shaka.ui.TextSize.Factory
shaka.ui.ToggleStereoscopicButton
shaka.ui.ToggleStereoscopicButton.Factory
shaka.ui.VideoTypeSelection
shaka.ui.VideoTypeSelection.Factory
shaka.ui.VolumeBar
shaka.ui.VolumeBar.Factory
shaka.ui.VRManager
shaka.ui.VRWebgl
shaka.ui.Watermark
shaka.util.AbortableOperation
shaka.util.ArrayUtils
shaka.util.BufferUtils
shaka.util.CmcdManager
shaka.util.CmsdManager
shaka.util.ConfigUtils
shaka.util.ContentSteeringManager
shaka.util.DataViewReader
shaka.util.DataViewWriter
shaka.util.Destroyer
shaka.util.Dom
shaka.util.Error
shaka.util.EventManager
shaka.util.EventManager.Binding_
shaka.util.ExpGolomb
shaka.util.FakeEvent
shaka.util.FakeEventTarget
shaka.util.Functional
shaka.util.Id3Utils
shaka.util.Iterables
shaka.util.LanguageUtils
shaka.util.Lazy
shaka.util.ManifestParserUtils
shaka.util.MapUtils
shaka.util.MimeUtils
shaka.util.Mp4Parser
shaka.util.MultiMap
shaka.util.Mutex
shaka.util.ObjectUtils
shaka.util.OperationManager
shaka.util.PeriodCombiner
shaka.util.PlayerConfiguration
shaka.util.Pssh
shaka.util.StateHistory
shaka.util.Stats
shaka.util.StreamUtils
shaka.util.StringUtils
shaka.util.SwitchHistory
shaka.util.TextParser
shaka.util.Timer
shaka.util.TsParser
shaka.util.TXml
shaka.util.Uint8ArrayUtils
shaka.util.VideoFrameCallbackHandler
shaka.util~shaka.util.EbmlElement
shaka.util~shaka.util.Mp4Generator
Enums
shaka.config.CodecSwitchingStrategy
shaka.config.CrossBoundaryStrategy
shaka.config.MsfFilterType
shaka.config.MsfVersion
shaka.config.PositionArea
shaka.config.RepeatMode
shaka.hls.PlaylistType
shaka.msf.Utils.FetchType
shaka.msf.Utils.FilterType
shaka.msf.Utils.GroupOrder
shaka.msf.Utils.MessageType
shaka.msf.Utils.MessageTypeId
shaka.msf.Utils.SetupOption
shaka.msf.Utils.Version
shaka.util.MediaElementEvent
Interfaces
shaka.device.IDevice
shaka.extern.AbrManager
shaka.extern.AdaptationSetCriteria
shaka.extern.EmeSessionStorageCell
shaka.extern.Error
shaka.extern.IAbortableOperation
shaka.extern.IAd
shaka.extern.IAdManager
shaka.extern.ICaptionDecoder
shaka.extern.ICeaParser
shaka.extern.IQueueManager
shaka.extern.IUIElement
shaka.extern.IUIElement.Factory
shaka.extern.IUIRangeElement
shaka.extern.IUISeekBar
shaka.extern.IUISeekBar.Factory
shaka.extern.IUISettingsMenu
shaka.extern.ManifestParser
shaka.extern.SegmentIndex
shaka.extern.StorageCell
shaka.extern.StorageMechanism
shaka.extern.TextDisplayer
shaka.extern.TextParser
shaka.extern.Transmuxer
shaka.media.IPlayheadObserver
shaka.media.Playhead
shaka.media.StallDetector.Implementation
shaka.util.IDestroyable
shaka.util.IReleasable
Events
shaka.ads.AdManager.AdBufferingEvent
shaka.ads.AdManager.AdClickedEvent
shaka.ads.AdManager.AdClickEvent
shaka.ads.AdManager.AdClosedEvent
shaka.ads.AdManager.AdCompleteEvent
shaka.ads.AdManager.AdContentPauseRequestedEvent
shaka.ads.AdManager.AdContentResumeRequestedEvent
shaka.ads.AdManager.AdCuePointsChangedEvent
shaka.ads.AdManager.AdDurationChangedEvent
shaka.ads.AdManager.AdFirstQuartileEvent
shaka.ads.AdManager.AdImpressionEvent
shaka.ads.AdManager.AdInteractionEvent
shaka.ads.AdManager.AdLinearChangedEvent
shaka.ads.AdManager.AdLoadedEvent
shaka.ads.AdManager.AdMetadataEvent
shaka.ads.AdManager.AdMidpointEvent
shaka.ads.AdManager.AdMutedEvent
shaka.ads.AdManager.AdPausedEvent
shaka.ads.AdManager.AdPlayingEvent
shaka.ads.AdManager.AdProgressEvent
shaka.ads.AdManager.AdRecoverableErrorEvent
shaka.ads.AdManager.AdResumedEvent
shaka.ads.AdManager.AdSkippedEvent
shaka.ads.AdManager.AdSkipStateChangedEvent
shaka.ads.AdManager.AdsLoadedEvent
shaka.ads.AdManager.AdStartedEvent
shaka.ads.AdManager.AdStoppedEvent
shaka.ads.AdManager.AdThirdQuartileEvent
shaka.ads.AdManager.AdVolumeChangedEvent
shaka.ads.AdManager.AllAdsCompletedEvent
shaka.ads.AdManager#AdBreakEndedEvent
shaka.ads.AdManager#AdBreakReadyEvent
shaka.ads.AdManager#AdBreakStartedEvent
shaka.ads.AdManager#AdInterstitialPreloadedEvent
shaka.ads.AdManager#AdInterstitialPreloadEvent
shaka.ads.AdManager#ImaAdManagerLoadedEvent
shaka.ads.AdManager#ImaStreamManagerLoadedEvent
shaka.ads.Utils.AD_ERROR
shaka.cast.CastProxy.CastStatusChangedEvent
shaka.net.NetworkingEngine.RetryEvent
shaka.Player.AbrStatusChangedEvent
shaka.Player.AdaptationEvent
shaka.Player.AudioTrackChangedEvent
shaka.Player.AudioTracksChangedEvent
shaka.Player.BoundaryCrossedEvent
shaka.Player.BufferAppending
shaka.Player.BufferingEvent
shaka.Player.CanUpdateStartTimeEvent
shaka.Player.Complete
shaka.Player.ConfigurationChangedEvent
shaka.Player.DownloadCompleted
shaka.Player.DownloadFailed
shaka.Player.DownloadHeadersReceived
shaka.Player.DrmSessionUpdateEvent
shaka.Player.EmsgEvent
shaka.Player.ErrorEvent
shaka.Player.ExpirationUpdatedEvent
shaka.Player.FirstQuartile
shaka.Player.GapJumpedEvent
shaka.Player.KeyStatusChanged
shaka.Player.LicenseRenewalEvent
shaka.Player.LoadedEvent
shaka.Player.LoadingEvent
shaka.Player.ManifestParsedEvent
shaka.Player.ManifestUpdatedEvent
shaka.Player.MediaQualityChangedEvent
shaka.Player.MediaSourceRecoveredEvent
shaka.Player.MetadataAddedEvent
shaka.Player.MetadataEvent
shaka.Player.Midpoint
shaka.Player.NoSpatialVideoInfoEvent
shaka.Player.ProducerReferenceTimeEvent
shaka.Player.ProgramInformationEvent
shaka.Player.RateChangeEvent
shaka.Player.SegmentAppended
shaka.Player.SessionDataEvent
shaka.Player.SpatialVideoInfoEvent
shaka.Player.StallDetectedEvent
shaka.Player.Started
shaka.Player.StateChanged
shaka.Player.StateChangeEvent
shaka.Player.StreamingEvent
shaka.Player.TextChangedEvent
shaka.Player.ThirdQuartile
shaka.Player.TimelineRegionAddedEvent
shaka.Player.TimelineRegionEnterEvent
shaka.Player.TimelineRegionExitEvent
shaka.Player.TracksChangedEvent
shaka.Player.UnloadingEvent
shaka.Player.VariantChangedEvent
shaka.ui.Controls.CaptionSelectionUpdatedEvent
shaka.ui.Controls.CastStatusChangedEvent
shaka.ui.Controls.ChaptersUpdatedEvent
shaka.ui.Controls.ErrorEvent
shaka.ui.Controls.LanguageSelectionUpdatedEvent
shaka.ui.Controls.ResolutionSelectionUpdatedEvent
shaka.ui.Controls.SubMenuCloseEvent
shaka.ui.Controls.SubMenuOpenEvent
shaka.ui.Controls.TimeAndSeekRangeUpdatedEvent
shaka.ui.Controls.UIUpdatedEvent
shaka.ui.Controls#CaptionSelectionUpdatedEvent
shaka.ui.Controls#CastStatusChangedEvent
shaka.ui.Controls#ChaptersUpdatedEvent
shaka.ui.Controls#ErrorEvent
shaka.ui.Controls#LanguageSelectionUpdatedEvent
shaka.ui.Controls#ResolutionSelectionUpdatedEvent
shaka.ui.Controls#SubMenuOpenEvent
shaka.ui.Controls#TimeAndSeekRangeUpdatedEvent
shaka.ui.Controls#UIUpdatedEvent
shaka.ui.Controls#VRStatusChangedEvent
shaka.ui.Localization.LocaleChangedEvent
shaka.ui.Localization.MissingLocalizationsEvent
shaka.ui.Localization.UnknownLocalesEvent